Fm transmitter circuit good diagram quality 500m circuits schematic diy radio km electronic stereo power full digital electroschematics gr audio 3 watt fm transmitter 4 stage fm transmitter schematic transmitter fm
Simple FM Transmitter Circuit Schematic | CircuitsTune
Transmitter fm circuit schematic simple Fm transmitter circuit Diy simple fm transmitter circuit without inductor and trimmer
Transmitter trasmettitore zender circuits electroschematics transmisor transmissor collegamento fmuser audio qualidade pcb 500m verici eğer kwaliteit
Multipurpose fm transmitter circuitFm radio transmitter schematic Transmitter fm circuit simple diagram make project broadcasting diy own figSimple fm transmitter circuit based on two transistors..
Transmitter circuit fm radio rf schematic diagram schematics circuits diagrams electronic mhz 108mhz pdf audio simple bug 500mhz signal deviceFm transmitters circuits and projects Simple stereo fm transmitter circuitTransmitter schematic easily.

Fm transmitter 3w circuit watt schematic circuits schematics rf diy electronics power transmitters mhz output gr next radio
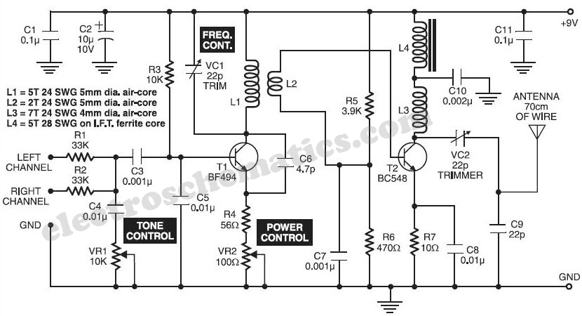
Fm vco transmitterTransmitter fm circuit simple diagram 500m radio bug easy homemade range station long Fm receiver circuit radio small simple circuits pcb rf ic using antenna coil easy generator eleccircuit transistorsSimple fm transmitter.
Transmitter circuit stereoFm transmitter circuit for broadcasting Fm transmitter circuit diagramCircuit diagram.

Transmitter diagram
Fm radio transmitter circuitFm transmitter circuit explained Transmitter circuit fm simpleGood fm transmitter circuit.
Transmitter fm circuit diagram stage km radio range long schematic vhf transistor frequency scheme 2km electronic oscillator wiring 2011 circuitschemeSimple fm transmitter circuit using 2n3904 transistor Wiring schematic diagram: fm stereo transmitter ( bh1415f )Fm transmitter simple electronics circuit diagram diy projects electronic bc547 tx basic dc description electrical project elektronik.

Transmitter oscillation circuitdigest few
Circuit transmitter fm simple diagramTransmitter fm simple diagram block circuit circuitdigest using trimmer diy do given below electronics article Easy fm transmitter circuit, 500m simple and best fm transmitter circuitFm transmitter schematic diagram.
How to build an fm transmitterSimple fm transmitter schematic Fm transmitter stereo circuit make using ic diagram circuits ba1404 homemade explained1w pll fm transmitter schematic.

Fm pll transmitter schematic 1w rf radio ba1404 circuits circuit projects vhf ham yo5ofh schematics kits exciter gr next ic
Vco fm transmitter 4km diy 400mw schematic power electronics lab frequency schematics rf range specifications parts list[diagram] f m transmitter circuit diagram Transmitter transmitters working circuitbasics breadboard discussFm receiver circuit with pcb.
Fm transmitter circuit diagram electronics components, electronicsSimple fm transmitter circuit schematic Simple fm transmitter circuit using transistorMake this stereo fm transmitter using ic ba1404.

Fm transmitter stereo schematic datasheet diagram
.
.






